



Overview
Page Builder is a bespoke CMS that allows Owens Corning to easily wrap UI and representation around existing data structures within the OC ecosystem with componentization and modularity in mind.
The Problem
As the user base grows, more and more people have started to hop in and make small changes, leaving stale drafts saved but never published. This created a risk of unknowingly publishing incomplete, unapproved, or outdated content.
The Goal
Introduce a healthy publishing process to ensure content quality and clarity before final go-live.
We will know the solution is a success when we avoid publishing content that is not ready/approved/complete, achieving a 100% visibility on content status and approval rate.
Timeline: 2 weeks (1 sprint)| Role: Senior Product Designer
Must create a complete solution that address the problem and be ready to be implemented on phases.
Design Process
A rapid discovery-to-delivery process balancing long-term vision with practical MVP constraints.

RESEARCH
- Secondary Research
- Benchmarking
- User Interviews
HANDS-ON
- User Flows
- CSD Matrix
- Future Vision Prototypes
- Team Discussion
SOLUTION
- Narrowing to First Release
- User Testing
- Build and Launch
- Post-MVP Survey
Discovery & Framing
Used a CSD Matrix to structure the problem space and guide research priorities.
Certainties
- Must avoid publishing content that is not ready/approved/complete.
- Users may unknowingly publish unapproved or incomplete changes.
- System has distinct user types.
- There are 4 types of page status: Draft, Submitted, Published, and Archived.
- Pages have a 4 dimensional model: Version, Status, View, Hierarchy.
Suppositions
- The act of publishing likely feels high-stakes or irreversible.
- There is confusion about who is responsible for the final publication.
- Users likely have a high volume of drafts, making manual review difficult.
- Other CMSs might have distinct solutions for the same problems.
Doubts
- What defines "incomplete, unapproved, or outdated" content?
- Are users unsure of the impact of publishing?
- Do we have an approval workflow?
- Do we need version recovery/replace features?
- Do we need to compare page versions?
To ensure accurate problem definition, we conducted targeted stakeholder interviews to gather primary qualitative data, which was then cross-referenced and validated using secondary research on publishing workflows and established industry benchmarks.
Research & Benchmarking
I conducted secondary research and benchmarking to understand how other CMS platforms handle versioning and publishing workflows.
- WordPress version history and rollback
- GitHub diff comparison patterns
- Enterprise CMS publishing workflows
- Academic research on content versioning

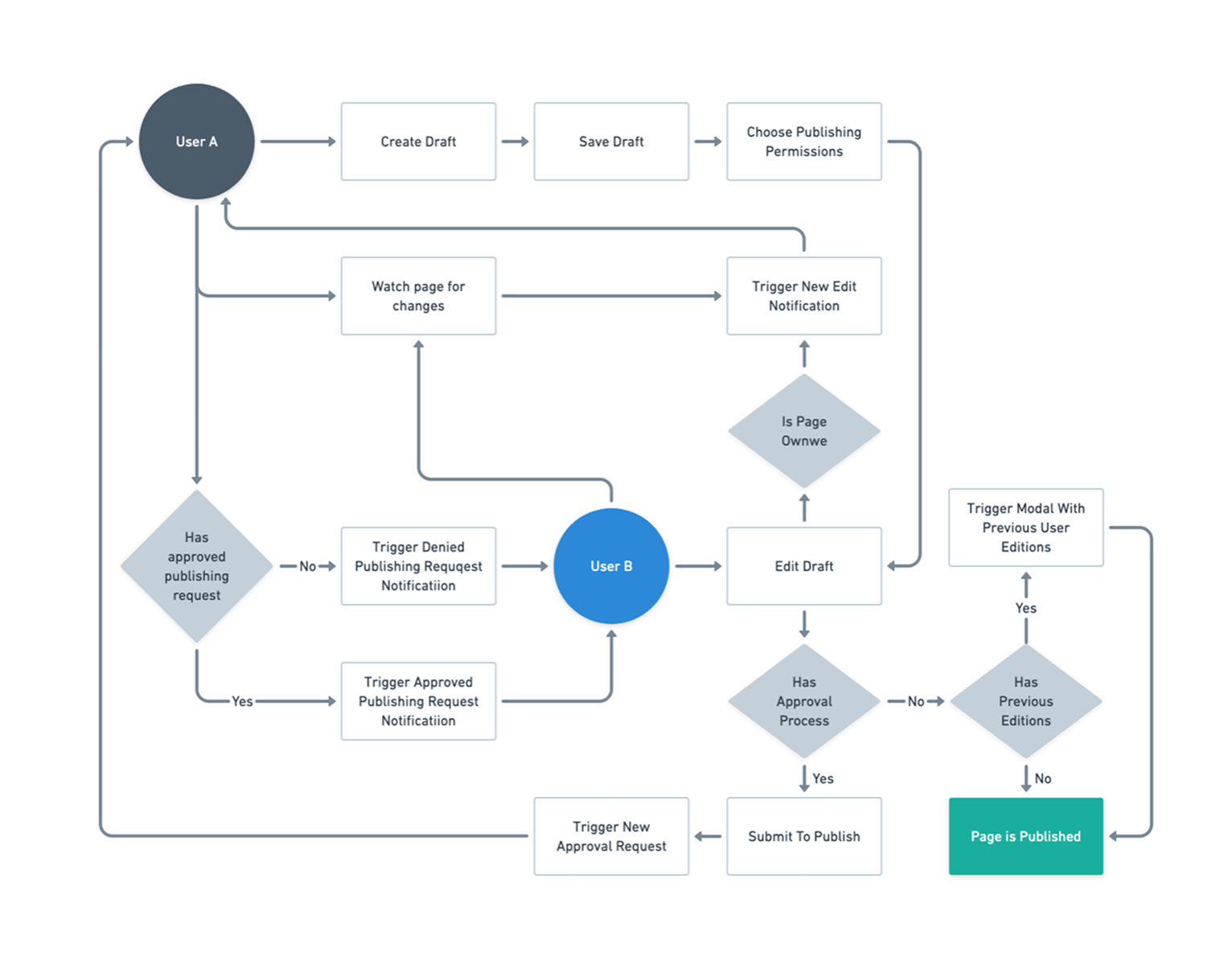
User Flow Analysis
Detailed user flows were created to map the process from draft creation to publication, identifying complex scenarios.

- Two User Types
USER A - Approver/Owner and USER B - Editor with different permission levels.
- Approval Requirements
Scenarios including approval process requirements and page ownership considerations.
- Publishing Paths
Multiple pathways from draft to published state based on user role and content status.
Prototyping & Exploration
Playing around with multiple ideas, I created prototypes in Figma to test key publishing features and iterate with stakeholder feedback.
Future Vision Prototypes

Publishing Permissions
Modal to choose workflow at first save

Publishing Settings
Dedicated settings panel for permissions

Page Diff
Side-by-side visual comparison of versions

Page History
Retrieve and compare past content versions

Solution Overview
Introduced governance and clarity directly into the publishing flow, preventing accidental deployment of unverified content. Scoped the MVP to focus on critical publishing functionalities while considering long-term scalability.

Publishing Permissions
Define workflow at first save

- Empower Your Team: Anyone can edit and publish - open collaboration for fast-moving teams.
- Collaborate with Confidence: Anyone can edit, but owner retains approval control before publishing.
- Sole Control: Exclusive ability for the owner/sole editor to publish content.
Versioning Tools
Clarity athrough comparison

- Page Diff: Provides side-by-side visual comparison of selected versions or current draft versus live version.
- Page History Modal: Allows users to retrieve and compare past content versions using a structured, text-based list for accessibility.
Confirmation Modal
Force awareness before publishing

- List of Unpublished Changes: Explicitly lists all changes made by all users since last publish.
- Warning Count: Displays total unpublished changes (e.g., "21 unpublished changes").
- Mandatory Confirmation: Requires user to confirm all changes are approved and ready for go-live.
First Release (MVP)
When publishing a page with unpublished changes made by other people, the user will be prompted with a modal listing all unpublished changes.

Impact & Key Learnings
Successfully created a long-term vision while narrowing the solution down to deliver impact in a feasible First Release/MVP.
2 Weeks (1 Sprint)
Rapid delivery from discovery to first release.
3 Permission Models
Flexible governance options for different team needs.
100% Change Visibility
Complete transparency before publishing.
What Was Challenging?
Finding Reliable Research
Locating trustworthy research and content around CMS versioning topics
Vision vs. Feasibility
Creating a long-term vision while presenting something feasible as an MVP
Balancing User Needs
Balancing interaction needs for distinct types of users
Narrowing Scope
Narrowing the solution down to deliver value on a first release
Content Quality Impact
Designing a solution that improves the quality of published content
Accessibility
Addressing accessibility concerns on visual comparison features
Key Learnings
- Complexity of Versioning: Learned about many different aspects of versioning, including status, hierarchy, and variants through benchmarking distinct applications.
- Feasibility vs. Vision: Balanced long-term vision with practical constraints to deliver meaningful impact in a tight timeline.
- Focus on Content Quality: Designed a solution that improved OC's content quality by enhancing governance and transparency over published state.
- Deep Dive on CMS Governance: Benchmarking enterprise CMS practices on versioning and publishing governance provided critical strategic insight for a scalable solution.

"Excellent at breaking down complex UX challenges"
"Fabio has supported my UX team at Owens Corning for several years, consistently delivering thoughtful, reliable work. He's excellent at breaking down complex UX challenges, exploring multiple approaches, and presenting well-considered UI solutions."
Anthony Fontana - Leading UX & Digital Transformation at Owens Corning




